横店影视城关闭15天后,终于有了复工的迹象。
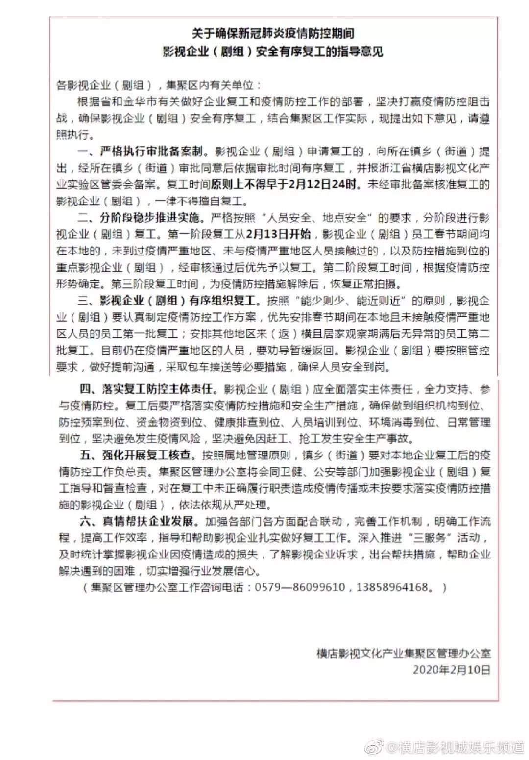
2月10日,横店影视文化产业集聚区管理办公室下发了《关于确保新冠肺炎疫情防控期间影视企业(剧组)安全有序复工的指导意见》。文中明确表示,要确保影视企业(剧组)安全有序复工,复工时间原则上不得早于2月12日24时。

1月27日横店影视城宣布关闭辖区内拍摄场景(拍摄基地、外景拍摄基地、摄影棚等)。1月31日,中国广播电视社会组织联合会电视制片委员会下发了《关于新冠疫情期间停止影视剧拍摄工作的通知》,全国影视剧组被迫“停摆”,影视行业仿佛被按下了暂停键,全面停工。
如今横店影视城率先尝试影视剧组分阶段复工,对于那些停拍的剧组来说,算是看到了一线希望。毕竟,停摆一天损失几十万,大多数剧组意见抗不住了,再拖下去就是九死一生。
2月13日起,横店剧组分阶段稳步复工
根据横店文产办的《复工指导意见》,复工将分为三个阶段:
第一阶段复工从2月13日开始,影视企业(剧组)员工春节期间均在本地的,未到过疫情严重地区、未与疫情严重地区人员接触过的,以及防控措施到位的重点影视企业(剧组),经审核通过后优先予以复工。
第二阶段复工时间,根据疫情防控形势确定。
第三阶段复工时间,为疫情防控措施解除后,恢复正常拍摄。
而且复工须严格执行审批备案制。未经审批备案核准复工的影视企业(剧组),一律不得擅自复工。复工时间原则上不得早于2月12日24时。
根据《复工指导意见》,优先安排春节期间在本地且未接触疫情严重地区人员的员工第一批复工,也就是说原地待命的剧组将率先开工。安排其他地区来(返)横且居家观察14天期满后无异常的员工第二批复工。目前仍在疫情严重地区的人员,要劝导暂缓返回。
虽然陆续复工,但影视企业(剧组)要按照管控要求,做好提前沟通,采取包车接送等必要措施,确保人员安全到岗。
此外,复工影视企业(剧组)还将全面落实复工防控主体责任,属地强化开展复工指导和督查。

事实上,早在2月9日,横店集团就在警车的“护送”下,集中接回了近300名返工人员,为13日的复工做准备。

横店模式,能否推广至所有影视城?
横店影视城关闭后,《有翡》《传家》《虫图腾》《小女霓裳》《燃烧大地》《迷局破之深潜》《青青子衿》《晴雅集》《雪豹之呼啸军魂》等多部影视剧组纷纷停工。不少剧组并未解散,而是原地待命,静等重新开拍的通知。
如今,横店影视城率先复工,对于停拍的剧组来说,可以说是久旱逢甘霖,是盼望已久的事情。
不过,虽然2月13日起尝试复工,但横店在防控方面依然非常谨慎。原地待命的剧组将率先开工,返横人员必须居家隔离14天无异常后方可复工,而更多的剧组,必须等到疫情防控措施解除后,才能够恢复拍摄。

那么“横店模式”,能否推广至全国所有影视城乃至所有剧组?如果全国近50个影视城都可以陆续复工,那么全国80%以上的剧组都可以恢复拍摄,对于影视行业复苏来说,算是一个很好的开端。
不过目前看来,提前复工,对于影视城是一个不小的考验。
即便只是第一阶段复工之后,影视城也依然要严格落实疫情防控措施和安全生产措施,确保做到组织机构到位、防控预案到位、资金物资到位、健康排查到位、人员培训到位、环境消毒到位、日常管理到位,坚决避免发生疫情风险,坚决避免因赶工、抢工发生安全生产事故。
所以,虽然理论上来说,”横店模式“可以推广至所有影视城,但并不是所有影视城,都具备横店的协调能力、防控能力和管理能力。
而对于那些并非在影视城拍摄的剧组来说,缺少镇乡(街道)及影视城的监督、指导和统一防控,目前谈复工还为时尚早。
即便是横店影视城,比较乐观的估计是,2月底能够全面复工,就算万幸,而真正的全面复工,需要等到疫情防控彻底结束之后。











