3月18日,广电总局发布《关于公布2019年度全国广播电视媒体融合先导单位、典型案例、成长项目征集评选结果的通知》(以下简称《通知》)。
划重点:
一、2019年度全国广播电视媒体融合先导单位10家:

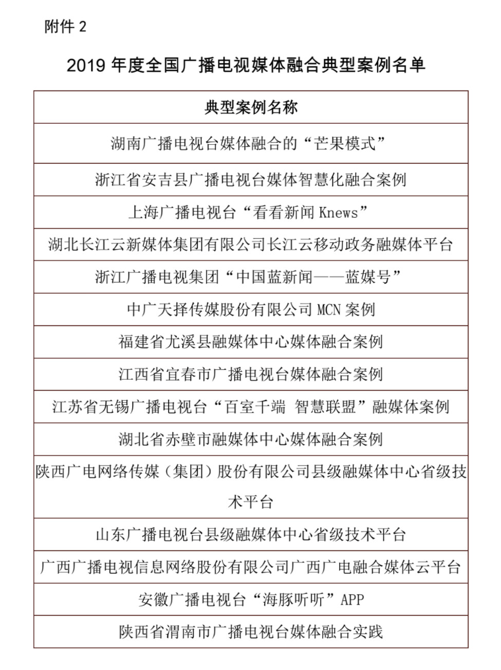
二、全国广播电视媒体融合典型案例15个:

三、全国广播电视媒体融合成长项目14个:

附《通知》全文:
国家广电总局办公厅关于公布2019年度全国广播电视媒体融合先导单位、典型案例、成长项目征集评选结果的通知
广电办发〔2020〕48号
各省、自治区、直辖市广播电视局,新疆生产建设兵团文化体育广电和旅游局,总局直属各单位,中央广播电视总台办公厅、电影频道节目中心、中国教育电视台:
为深入贯彻落实习近平总书记关于推动媒体融合发展的重要论述,加快推进广播电视媒体与新兴媒体深度融合发展,充分发挥先进典型的示范作用和重点项目的带动作用,2019年广电总局在全国开展了广播电视媒体融合先导单位、典型案例、成长项目征集评选工作。
为公开、公平、公正地做好评选工作,广电总局组织专家学者对各地选送的推荐材料进行认真评审,经过初评、复评、终评并公示,共评出2019年度全国广播电视媒体融合先导单位10家、全国广播电视媒体融合典型案例15个、全国广播电视媒体融合成长项目14个,现予以公布(见附件1、2和3)。
请各省局收到通知后,及时向辖区内相关获奖单位通报评选结果,并组织做好获奖奖牌的发放工作。中央级单位的获奖奖牌由广电总局直接发放。
广电总局将积极推广先导单位、典型案例和成长项目的经验做法,并在相关发展政策等方面给予优先支持。
各省局各单位要以先导单位、典型案例和成长项目评选为契机,创新工作思路、加大工作力度,形成媒体融合学先进、赶先进、创先进的浓厚氛围,着力推动本地区本单位广播电视媒体融合向纵深发展,促进广播电视高质量发展。
附件:
1.2019年度全国广播电视媒体融合先导单位名单.
2.2019年度全国广播电视媒体融合典型案例名单.
3.2019年度全国广播电视媒体融合成长项目名单.
国家广播电视总局办公厅
2020年3月16日











