前几日,广电总局组织以疫情防控和脱贫攻坚为主题的电视剧项目制作策划会,以“宏观调控”的手段引导我国电视剧的制作方向。今年是全面建成小康社会的关键一年,近期已陆续有“脱贫攻坚”主题的剧集待播或热拍。
连续三年的献礼年,让市场上涌现出了不少精品之作,其中也不乏带有地域特色、宣扬本土文化的剧集,包括:京味剧《芝麻胡同》《正阳门下小女人》,东北剧《老酒馆》《乡村爱情12》《刘老根3》,上海剧《安家》,西北剧《长安十二时辰》等。
电视剧作为日常生活在荧屏上的折射,理应承担起反映现实生活、展现生活真实、传播乡土特色的文化功能。小编发现,一些影视公司擅长于制作具有本土特色的电视剧作品,试图将家乡的文化特色通过剧集传播给广大观众,其中也不乏一些优秀的影视剧作品。不过,许多立足于本土文化特色的电视剧由于题材过于局限,甚至为了保存原汁原味的本土特征而采用了晦涩难懂的方言,这也让一部分观众流失,所谓的“地域性”反倒成为了阻碍收视率的壁垒。
针对这样的问题,影视从业者在数十年的尝试和探讨的过程中,逐渐在艺术性和商业性中寻找平衡,而未来也会呈现更多兼具大众化和本土化的影视剧作品。
有哪些公司在做地域性特征电视剧?
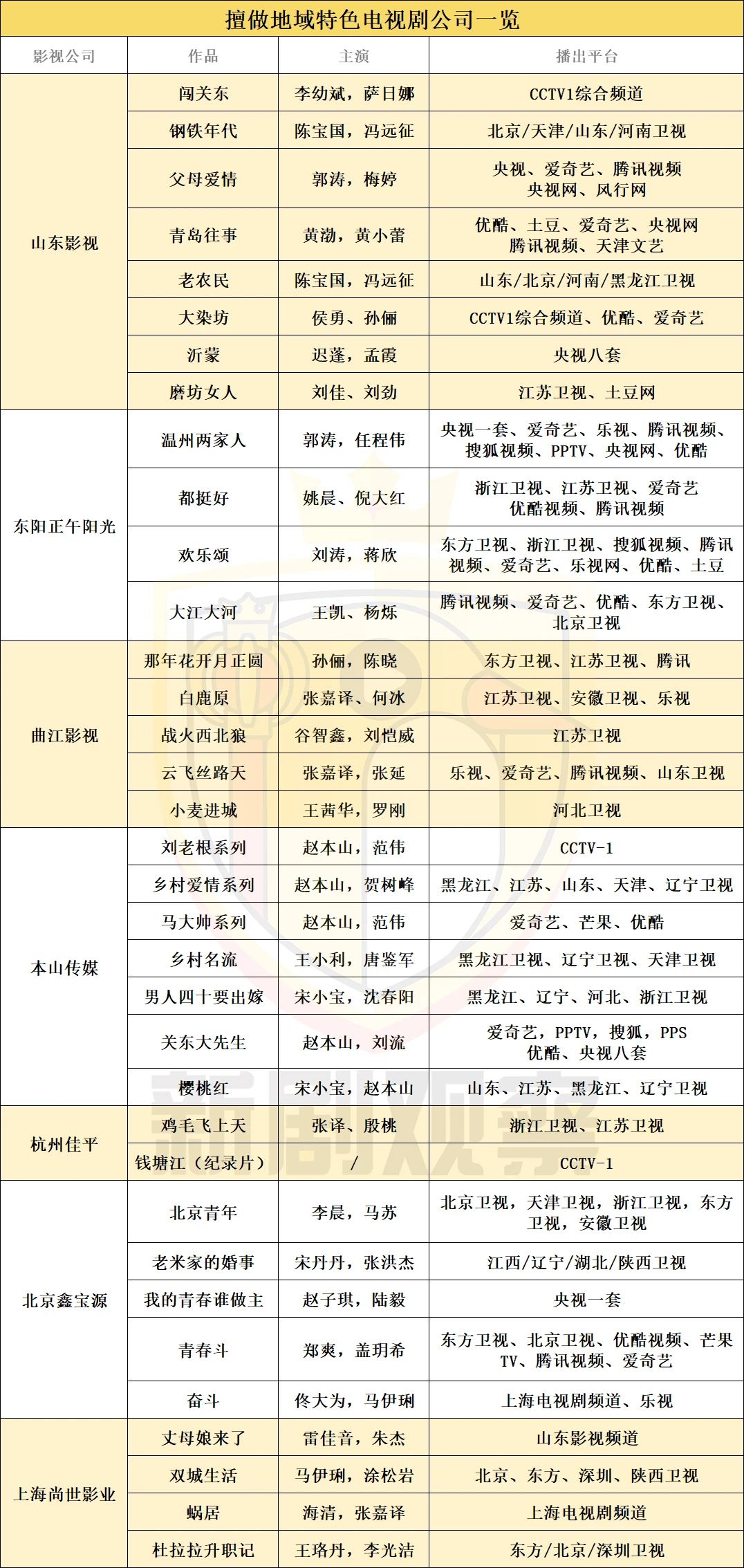
我国幅员辽阔,省际之间的差异化巨大,其中便体现在方言、美食、习俗等各个方面。小编整理了擅长做地域特色电视剧的影视公司,并列举了该公司制作的典型作品,不难发现,影视公司的注册地域与其制作影视剧作品的地域特征是息息相关的。

其中最具代表性的便是山东影视,作为国有企业理应承担起传播齐鲁文化的责任义务,而其也吸纳了多个山东影视人才,诸如高满堂、靳东、孙建业、张新建、孔笙等。山东影视集团先后制作了《闯关东》《钢铁年代》《父母爱情》《青岛往事》《老农民》等带有山东特色的影视剧,其中是以青岛和济南为主要地域,展现山东人的热情淳朴、永不言弃、坚韧不拔的美好品质。

正午阳光是从山东影视中分离出来的,主要代表人物是孔笙和侯洪亮,其也接手了一些山东影视作品的续集,但由于吸纳了来自全国各地的人才,创作的自由度很高。自从签约了阿耐这位浙江女作家之后,作品也被打上了江浙的标签。例如《都挺好》是以江苏小城为背景的,《欢乐颂》则讲述大上海沪漂女生的故事,《大江大河》以安徽农村为原型。

近几年表现西北特色的影视剧也不少,其中最为代表的是曲江影视集团,《那年花开月正圆》以清末陕西泾阳县商业世家吴氏为线索,带火了甑糕、茯茶等西安特产;《白鹿原》则是根据陈忠实著名小说改编,讲述陕西关中平原上两大家族的恩怨纷争;《云飞丝路天》以丝绸之路为背景;《战火西北狼》则讲述了抗日战争时期西北的各大战役,可谓是从古至今、各个层面地向观众们渗透西北的文化特色。

本山传媒是赵本山创办的,前身是辽宁民间艺术团,其中成员包括范伟、宋小宝、小沈阳、王小利等,这个团体为观众们贡献了多部具有东北特色的爆笑电视剧,成为了好几代人的青春回忆。如今《乡村爱情》第十二部已经播出,《刘老根3》也在腾讯视频和优酷联合网播,从剧情中和播出方式皆可看出时代的变迁。此外,本山传媒还有《马大帅》系列剧以及《樱桃红》等优秀剧集也都带有明显的东北特色,其中最明显的是东北方言和乡村风情。

杭州佳平出品剧集较少,但大部分展现浙江特色,最著名的是《鸡毛飞上天》,由张译、殷桃主演,讲述义务商业的发展历程。其还筹拍了纪录片《钱塘江》,将于央视一套播出。
北京鑫宝源是赵宝刚的影视公司,致力于拍摄具有京味特色的电视剧,最常展现的是青年人的北漂生活。去年播出的《青春斗》聚焦四位大学刚毕业的北漂女生面临人生选择的迷茫和坚持,与此类似的还有《北京青年》《奋斗》《我的青春谁做主》都是以北京作为背景的。

SMG尚世影业是上海的公司,其擅长于表现上海的都市、家庭和职场题材,出品了家庭伦理剧《丈母娘来了》、表现北京和上海文化冲突的《双城生活》、展现房价飞涨热点的《蜗居》和职场轻喜剧《杜拉拉升职记》。

带有地域特色的电视剧能够迅速让一部分观众找到代入感、引发共鸣,但也会使一部分观众无法将自身处境代入其中,这是一个永恒矛盾的课题。关于“地域性电视剧是一道坎还是一座桥”的问题一直争论不休,这致使许多电视剧为了避免地域性过强的弊端而将地点隐去,甚至一些具有明显地域特征的电视剧弱化掉部分特色,这都会让影视剧的艺术效果大打折扣。如何让电视剧的“地域性”特色既能起到传播本土文化的功能,又不会影响其娱乐大众化的作用,这应当做进一步的探究。
选材、方言、风俗的取舍问题
地域性特征强烈的电视剧大致有几大特点,若能在其中找到平衡点,或许是能够打破地域壁垒、使其走向普世的一条道路。
第一是方言,例如本山传媒的东北特色作品中都用东北方言,这自然无可厚非,因为东北话接近于普通话,受众皆能听懂,而且东北话自带喜感,也能够增添剧集本身的喜剧效果。
北方城市的方言与普通话相差不大,但南方城市的方言则千差万别,甚至浙江每个城市的方言都有巨大差别,隔山便无法沟通,这就使得带有这些城市地域性的电视剧很难使用原汁原味的方言。

例如《鸡毛飞上天》将地域定位在义乌,浙江本土的方言晦涩难懂,为了使其大众化,演员们只是偶尔说带有浙江口音的普通话,这样也减少了演员们学习方言的难度。
《我的前半生》定位在上海,但剧中大部分的人都说普通话,只有罗子君俏皮地说沪普,这是为了塑造出罗子君土生土长上海人的“象牙塔”之感,表现其刁蛮、优越、傲慢的姿态。自从罗子君离婚后,她的沪普便逐渐消失了,也是暗示其性格的转变。

第二是选材,既然带有地域性特色,便要选择能够彰显其地域性特色的题材。最常见的题材便是商战,《那年花开月正圆》展现的是陕西商人,周滢此人也能找到历史原型;《天下第一楼》是京城商人,以全聚德为原型;《鸡毛飞上天》则从鸡毛换糖讲起,展现义商突起的历史脉络;《云飞丝路天》讲述山西商人艰苦创业的故事。这些依靠于地域特色的商战剧必然会核心展现本土的商业特色,这至少能够稳固本土的观众群体。

其次是家庭伦理剧,这主要聚焦在上海和北京,讲述大城市的婚恋观、价值观,以及外地人想要融入大城市的艰难。《丈母娘来了》就是讲述丈母娘对未来女婿的车子、票子、房子等一系列的要求,《双城生活》则展现北京和上海两地的价值观冲突。
再者职场剧也是必不可少的,展现北漂、沪漂或者深漂的生活,也能够带来许多的代入感。上海的职场剧更是非常频繁,上海也因此给观众们留下了时尚、快节奏等印象。最典型的便是《北京女子图鉴》和《上海女子图鉴》两部姊妹剧,其中的文化特色可见一斑,而先后播出的方式也能够让观众们明显看到两座城市的文化对比。

第三是风俗,北京的胡同,东北的土炕,上海的蜗居等都是其地域电视剧的主要特征。能够精准地抓住地域文化的特色,这便需要本土的影视人才介入,而具有精确地域特征的电视剧才能引起本土观众共鸣,并有望达到出圈的效果。
还有哪些地域性电视剧待播?
为了响应“脱贫攻坚”的号召,一大批农村题材剧集纷纷筹拍,虽然受到疫情影响,许多剧集被迫停滞了拍摄,但也有一些剧集已经拍完待播。“脱贫攻坚”题材的电视剧不少带有地方特色,而除了此类题材以外,许多带有本土化特色的谍战、商战、家庭伦理、都市职场剧也在筹拍或待播。

尚世影业继续发挥其制作沪剧的优势,即将拍摄《两个人的上海》,讲述上海知青女子与东北小镇青年的爱情和职场碰撞,也是以典型的地域化特色区分角色性格和价值观特征。
致力于拍摄“大秦帝国”系列剧的大秦帝国影业还有一部积压剧《大秦帝国之天下》迟迟没有定档。

天娱传媒正在筹拍脱贫攻坚题材的电视剧《湘西纪事》,讲述湖南农村的脱贫奋斗故事,这与此前天娱传媒为人称赞的偶像剧风格大相径庭。
除此之外,还有上个月刚刚备案的《长风渡》,是一部讲述扬州布商的女性经商传奇剧;《早安,故宫》是天娱筹拍的,带有时尚特色,通过讲述女制作人筹拍文化综艺节目《早安,故宫》的故事,起到宣扬故宫文化和传播非物质文化遗产的作用;《雷霆令》是一部涉案剧,聚焦西部毒品交易事件,带有明显的西北特色;《红色金融》则是以上海为背景,民国剧中许多都是以上海作为原型的。
除了西北、上海、北京和江浙以外,在筹拍阶段的剧集还有表现长沙的谍战剧《迷局破之深潜》,聚焦重庆乡村扶贫的《半路村长》以及展现武汉农村脱贫攻坚的《红房子》等。

带有地域性特色的电视剧往往能够让本土观众产生浓厚的共情作用,但优质的电视剧仍然需要依靠优秀的内容才能够出圈。地域只是生活的补充,《都挺好》虽然设计在江苏小城,但江苏的文化特色并没有作为重点的表现对象,而是聚焦苏家从分到合的情感脉络;《鸡毛飞上天》虽然重点讲述义乌商人,但外地观众仍然能够因为心系骆玉珠和陈江河的情感线索而持续追剧。
因此,地域性只能作为剧集特色的补充,而并不能成为全部亮点,但凡市场上成功的地域性电视剧多是依附于好内容且多元化的。当然,“内容为王”是优秀电视剧的基本要求,然而具有普世价值观也至关重要,抓住观众共鸣点方能“化坎为桥”,实现从地方性向大众化的转变。











