8月27日,粉丝阿星(化名)打开微博。这次她没有像往常一样,给明星打榜,而是转发了其所在粉圈后援会关于“清朗”倡议的微博,并配字“理智追星,量力而行,传递正能量”。
不过,在这之前,阿星正是粉圈活动最积极的参与者。打投、冲榜、做数据、买代言、线下应援,甚至拉踩对骂,她一样都没落下过。
阿星拍摄的多设备打投画面。
500个微博小号、200张专辑……
“娱乐圈大地震,各种榜单不见了,集资链接也没了。”
8月27日晚,阿星注意到,QQ音乐宣布单个账号无法重复购买同一张数字专辑。打开自己的“已购列表”,当初为了冲销量,阿星一张专辑买了200多份,如今成了“限量版”。
除了是“专辑大户”,阿星还有500个用来给爱豆(idol,偶像)增加转发量的微博小号、2000多个已经过期的QQ小号、为了冲榜开到2035年的音乐平台会员、12本爱豆封面杂志和无数个代言商品。
因为给明星投票,她曾连续一个月熬夜到凌晨。在疯狂的冲榜活动中,为了让爱豆票数超过对手,阿星所在的粉圈成立了至少5个1000人的大群,建立了一套集资、买小号、轮班、投票的完备流程。
在粉圈里,让阿星印象深刻的是,有粉丝甚至为给偶像打投辞去了工作;有人累到脱水在医院打着点滴仍在投票;还有每次打钱几万甚至几十万的“土豪粉”。
阿星已经数不清多少次为打投的输赢而“痛哭流涕”。在一场又一场群体非理性的狂欢中,她已经花了几千块钱、做了几百个小时数据。
抖音热搜榜前后对比。
“在那个环境里,多少得花点”
虽然自称是出于喜爱明星才花钱,阿星也承认,粉丝花钱往往被置于一个由大粉“吹风”和引领的环境之中。
大家认为的无脑吵架,其实都是有目的性地争取利益。
阿星回忆道,在自己的爱豆发歌前夕,有两万多粉丝的大粉盖盖(化名)去豆瓣截取了几张其他人嘲笑阿星粉圈粉丝购买力差的截图,并配文,“你看得下去吗?还不赶紧打钱吗?”
随即,评论区一片高潮,要“扒皮”对家的辱骂文字堆起了“高楼”。
主动挑起与争夺榜单的对家大规模骂战也很常见。阿星形容自己在网络上和对家“撕逼”的过程——“仿佛着了魔”。在粉丝们的互相鼓动下,非理性情绪被调动到顶点,花再多钱也不能让对方赢。
“虐粉、吸粉、蹭热度、转移粉圈内部矛盾是粉圈兴起骂战的内生原因。”在一套套组合拳后,阿星发现,多数粉丝,包括自己都逃不过非理性花钱的陷阱,“那些辨别能力弱、易情绪化的未成年粉丝更容易冲动消费。”
如,阿星的粉圈曾为了冲击微博明星势力榜,在单月内集资数千万,其中,仅给明星送虚拟鲜花一项,就花掉至少500万元。
让阿星爱恨交加的是品牌方一波又一波“割粉丝韭菜”的策划。商品代言、App下载、签到打榜......“流水的项目,铁打的粉丝”,奔走于一个个流量池子,阿星曾持续出钱出力,为明星换“商业资源”。
“焦虑逐渐散去,追星又变成简单的事”
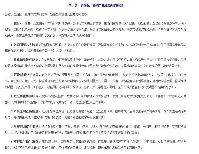
8月27日,中央网信办公布《关于进一步加强“饭圈”乱象治理的通知》,提出取消明星艺人榜单,优化调整排行规则,严禁呈现互撕信息,不得诱导粉丝消费,规范应援集资行为,等等。
《关于进一步加强“饭圈”乱象治理的通知》截图。
在这之后,阿星注意到,自家粉圈的微信和微博数据群变得冷淡了许多。
曾经作为粉丝每日数据任务的百度、爱奇艺、微博、抖音、快手等平台纷纷取消了相关明星榜单,桃叭等集资打榜App被下架,粉圈常规的月度集资也已终止。
“500个微博小号废了”,阿星称,近日还有制作微博小号的商家说“近期小号的价格上涨了很多,而且不能转发微博。”
但阿星和粉丝群里的其他人仍坚持做着基础的微博互动数据。她们觉得,流量大小是企业选择代言人的依据,只要明星代言还有市场,数据打投就不会彻底终止,但大规模的虚假数据很难再出现了。
一身轻松、回归本心是近几天阿星的最大感受。“不用考虑排名,不用随时准备与别人对骂,不用花钱的日子,让追星的压力和焦虑逐渐散去,这个爱好又重新变成了一件简单的事。”
不过,阿星也承认,短期之内要想根除明星死忠粉的粉圈思维还有难度,需要平台和粉丝的共同努力。由于明星商业资源竞争激烈,加上爱豆选秀竞争出道的本质,“扣粉籍”和竞争心仍掌控着一群“老”粉圈人的态度。
8月30日,阿星点评某综艺的微博下方评论区里,一名网友就不满阿星的观点进行质疑。然而,对过两句话后,她们的火力就对准了彼此的爱豆,只因她们发现,对方喜欢的竟然是自己的“对家”。
“不过,随着清朗行动持续加压,相信饭圈乱象将得到根本性改观。”











