最近,几家互联网公司裁员的事屡屡引发热议。
其实,裁员不是什么新鲜事,几乎每年都有。这事对于员工来说,被裁是件悲伤的事;未被裁也总有危机感在心。
裁员的主要原因多为节省开支,公司遇到困难无论是迫不得已,还是出于无奈,裁员总会是优先考虑的选择之一。
但这事不体面,传出去有损公司形象。所以,长期以来,做出裁员决策的公司,总要用一些“高情商”形容词来掩饰其裁员的本质。
随着这种情况愈演愈烈,裁员竟然都成“丧事喜办”了。
互联网裁员丧事喜办
恭喜你,毕业了!
前不久,互联网圈里几家知名公司突然传出裁员传闻。
起初,笔者以为这又会是一次和以往没什么区别的裁员事件:
公司被曝裁员——公关回应——被裁员工爆料被裁细节——最终处理结果
实际上,最开始也的确如此,比如前不久某公司被曝裁员后,其相关人士回应称,这轮裁员只是业务板块的正常优化,公司主体业务依然健康发展。
然而,紧接着不久后,很多网友在社交平台上透露自己被裁,但是公司HR发来的裁员信上,却写着“毕业须知”、“毕业日”。


网友曝光的“毕业须知”上,公司开头加粗字体祝贺称:毕业快乐!恭喜您顺利毕业!感谢一路相伴!
信的具体内容可不是什么学分、学位,而是办理离职手续以及社保相关内容。

有的公司通知员工被裁,不仅将其形容成“优秀毕业生”,还附赠一堆“福利”,比如专属纪念品,保留曾经工作过的痕迹等。

还有公司发表一段“感人肺腑”的感言:“亲爱的你只是学业有成从公司毕业了,公司已经不能赋予你更多知识了,这是公司一直在反省自身不足的问题”。

还有很多网友在短视频平台上晒出自己被裁,他们拍下办公楼、办公室,还有自己的工牌,配上伤感的音乐,并且在文案中写着自己“毕业了”。
更有的公司要求被裁员工离职后,要在朋友圈发文歌颂老东家。


一位网友爆料称,自己公司要求被裁员工在朋友圈转发一篇赞美公司的短文。这篇短文从头到尾,都是对公司的“彩虹屁”。
瞧瞧,裁员这种“丢饭碗”的“丧事”,摇身一变就成了“学业有成”的“喜事”;被裁员工不仅没被抛弃,反而应该“感恩戴德”,在公司“寒窗数年”,如今破茧成蝶了属于是。
媒体:让员工带着体面与尊重离开
对此,有媒体评价互联网企业将裁员说成毕业称,裁员行为本身并无过多指摘之处,但对于多数遭到裁员的员工来说,突然失去一份工作终究不是值得高兴的事。用“毕业”形容裁员,就如同用一根针戳进他们心里。
在劳动关系维系期间,同事之间模糊上下级界限、互称“同学”,但当这段关系面临终结,“谈感情”就是推卸责任,“恭喜毕业”就是一种虚伪的幼稚病。企业与其玩弄语言话术,不如努力体现担当,尽量不因自身发展策略失误而影响普通员工的生计,即便不得不辞退一些人,也让他们带着体面与尊重离开。
对于媒体这番评价,大量网友也表态支持。




网友们均认为,用“毕业”形容裁员是对员工的不尊重,甚至是侮辱和嘲讽。

还有网友调侃称,互联网公司这种“黑话”其实并非个例,早已有之。
互联网裁员叫法进化史:
从末尾淘汰、优化,到毕业
网友这番调侃道出了互联网公司的“潜规则”:用看上去优雅、舒适的形容词掩盖裁员的本质。
其实,公司对裁员的描述,多年来的确有一套发展逻辑,且在不断进化、运用了语言艺术。
一、末位淘汰
早期,裁员被称作“末位淘汰”。
末位淘汰是公司管理中的一部分,其理念起源于西方,是一种激励机制。这种机制最早出现在学校,根据学生每年考试成绩,淘汰掉处于末位的学生,以保证较高的升学率。
此后,通用公司将末位淘汰激励制广泛应用在公司管理中。其前CEO杰克·提出“活力曲线”和“强迫排名体系”。
所谓“活力曲线”,即公司每个部门管理者每年都要对自己的员工进行评估,要挑出20%明星员工,70%活力员工以及10%落后员工。所谓“强迫排名体系”,即要不间断地裁掉位于末位10%的员工。
这种管理方式,的确让通用公司获得巨大收益,于是引发全球大量企业效仿。

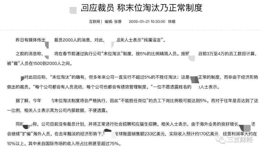
而我国比较早实施末位淘汰制度的公司,则是一家推崇“狼性文化”的知名企业。该公司的末位淘汰率为5%至10%,并且其创始人曾表示,要一直采取末位淘汰制,只有淘汰不优秀的员工,才能把整个组织激活。甚至为了公司,自己也可能被淘汰。
逐渐的,很多企业一提及裁员都说自己是“末位淘汰”。


比如几年前,当某些公司被曝光裁员时,公司对外界的表态均称“末位淘汰”。
二、优化

或许是因为“末位淘汰”这个词听上去不那么“顺耳”,后来裁员又被形容成“优化”。这类声明的特点往往是先否认“裁员”,强调只是“人员优化”。
近年来,用“优化”形容裁员几乎已成业内共识。
三、结构优化、向社会输送人才
公司将裁员形容成“末位淘汰”、“优化”姑且算作公关表达,但说起来,要论高情商,还得看圈里那几位大佬们。
比如前面提到的提倡狼性文化的公司创始人,他对裁员的“黑话”叫法是:放弃平庸员工;
某厂主:结构性优化;
某大佬:激励狼性,淘汰小资;
某知名智能语音和人工智能上市公司:提前吃饭的员工需要被优化;
某造车新势力:局部优化,提高运营效率。
某大佬:每年将向社会输出1000名在公司工作10年以上的人才。
看看,大佬们对裁员的形容,是不是不仅清新脱俗,更是把裁员描述的仿佛心灵鸡汤一样。这是体面裁员,说话的艺术。
四,毕业
这么看来,发展到今天,裁员变成“毕业”,其实并不意外。
裁员就是裁员:不要整活矮化劳动者
三言财经认为,企业裁员,只要合法合规,本无可厚非。毕竟对于公司来说,首先要活下去,才能养活更多员工,才能尽更多责任。
更重要的是,企业与员工无论在任何时候都是平等的;不同岗位员工,因能力、工作性质等不同,存在上下级之分。但大家实际上都是与公司签订合同的雇佣关系,在人格上并无高低之分。
裁员是一种企业与劳动者解除劳动合同的行为,只要一切按规矩行事,即使对被裁员工来说不是开心之事,却也是一种公平交易。
但是,一旦把裁员美化成“末位淘汰”、“优化”或者毕业,一切就都变味了。
首先,“末位淘汰”本质上是一种激励手段,其目的是为了激励员工效率。在实际应用中,处于末位10%的员工并不会被立刻淘汰,而仍会给予一定时间“缓期”,目的是让员工能追上来。但是裁员却是一种无视员工能力,只考虑公司成本的减员行为。
那么,企业若公开以“末位淘汰”为由形容裁员,实则矮化了被裁员工。
而“优化”是什么意思呢?根据现代汉语词典第7版解释,是“加以改变或选择使优良”。那么,裁员若变成“优化”,是否意味着被裁员工是“不够优良”的,需要被优良,而优良手段就是抛弃他们?
同理,“毕业”一词含义是:“达到规定的要求,结束学习”。姑且可以把工作经历视作一种学习,但如果公司将裁员形容成毕业,那“被毕业”的员工辛苦工作一段时间,达到了某种规定要求,然而结果却是被开除?
表面上看是充满“人情味”,但实际上还是有矮化员工的嫌疑。
裁员就是裁员,公司倘若真想有人情味,不如按照法律法规,该尽的责任尽到,该给的补偿到位,这,才是好聚好散。











