想进大厂实习需要花多少钱?
这并不是一个伪命题。虽然曾经有各种裁员、加班严重的传闻让互联网大厂不再那么光鲜亮丽,但象征年轻、潮流、高薪的互联网大厂依然是当代年轻人最理想的择业目标之一。伴随着这种思潮,互联网大厂的实习也逐渐变成一门生意,这其中也不可避免有一些坑,比如付费实习。
倒贴三万块去大厂实习?事情没这么简单
近日有人爆料称,有职业中介出售实习机会,不少国内知名影视公司与互联网公司在列,而获得这些实习机会的价格不菲,从1万到3万元不等。
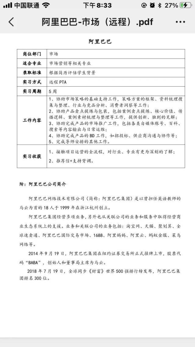
蓝鲸记者添加了其中一位职业中介的微信,对方根据记者的简历匹配了“新媒体编辑”的岗位,其中不乏国内知名媒体。除此之外,对方还推荐了阿里巴巴、字节跳动等互联网公司的实习生简章。


实习岗位多为运营类与策划类,不过此类实习并非实地实习,按照该中介说法,他们提供的主要为远程实习,费用在1-3w之间,如果实地实习价格将翻倍。中介表示:“价格与公司有关,同时也与实习的时长有关。1个月是16800,2个月是26800,3个月是31800。大部分学生都会选择2-3个月,因为实习的时间越长,学到的东西越多,积累到的经验就越丰富,写在简历上也更有优势”。


付费意味着一些保障,但这种保障非常有限。
该中介表示,这类实习不仅能够“保进”还能够支持申研求职背调。但这种“申研求职背调”的适用范围非常有限,比如高校通常需要的“实习证明”就不包含在该实习能提供的证明文件中。“远程实习的话是项目经理直招,不是人事招聘,没有实习证明。但实习过程中leader会带着你参与到项目工作中,实习结束后,会给到官邮推荐信,leader也支持背调。”该中介回复蓝鲸记者。

针对付费实习项目,蓝鲸记者咨询多位外企与互联网公司HR,他们均表示公司不可能允许付费实习存在,曾在某电商平台担任HR的小赵告诉蓝鲸记者:“大厂不会收实习生的钱来给他们提供实习机会,既然是实习,要么全部免费、见习期很短,要么就是有实习工资的那种,不过不排除有项目经理直招,避开HR,如果HR知道肯定会干涉取消的。”
同时该HR表示,开具实习证明必须要经过HR部门,但背调就很容易造假了,“电话打过去根本不知道对方是不是这公司的,安排几个人专门负责接背调电话就行了。”而对于学生而言,“付费实习”本身同样具有造假风险,中介机构提供了远程实习的导师,但所谓的导师是否真的是简章中的大厂人呢?这些都无法直接通过线上实习进行验证。很有可能实习生花了大价钱,最后只是落入中介搭建的假象之中。
是中介公司的骗局?还是大厂隐秘的角落?
实习岗位由中介负责销售,那岗位如果不是由公司来提供,又是从哪来的呢?
在某互联网大厂工作的小Q告诉蓝鲸记者,自己曾在领英收到过自称“大学生职业辅导”公司工作人员的私信,“他问我是否愿意在网上带学生做一些项目,可以给到时薪一千元左右的报酬。”
虽然付费实习听起来离谱,但它已经在不少行业存在多年,甚至一定程度上也可以视为“行业热门程度的指标”。在互联网大厂出现付费实习之前,金融券商投行中已经有类似项目。
财经博主“大力如山”就曾曝光了几家知名券商的研究所的实习生,冒充正式员工招聘实习生,帮其完成实习工作的事情,或是打着正式员工的旗号,大搞“付费内推”。此前报道,有中介公司居然开出了41999元的套餐收费标准,包括专业技能一对一提升、面试提升、内推服务,最重要的是保证其能拿到A类金融公司的实习机会。
某国内知名会计师事务所HR告诉蓝鲸记者,自己在负责校招项目时曾接到过相关内容的“合作邀请”,对方打着校招培训的名号希望HR能提供一些面试题目和培训帮助,甚至直接提供实习岗位。“但其实在我们这类公司的招聘流程中,这些的作用都非常有限。HR只有简历的初筛权,部门筛选和经理及合伙人决定我们是无法干涉的,真正referrals都是客户企业相关人员联系经理或者合伙人内推。”
虽然花了大价钱进入了光鲜亮丽的行业和公司,但实习生面对的却是一种近乎屈辱的实习经历。
金融圈的付费实习也被业内称为“小黑工”,这种实习岗位不仅没有工牌,甚至不少人都没机会去现场工作,而他们面对的大多数工作内容也只是简单重复的劳动,某会计师事务所HR告诉蓝鲸记者自己之前曾经遇到一位实习生,具体的工作就只是贴发票。而据中新经纬报道,某实习生自费11万获得上海某腰部券商研究所的实习,但实际情况却被对接人安排在出电梯门的一个小房间,类似访客室,不被允许进入公司办公区域。
付费实习往往打着各种大厂的幌子,但对于这些公司而言,维权的成本和收益不成正比,往往到了最后只能选择发布声明进行提醒。想要真正避免被此类中介割韭菜归根到底要靠求职者自己辨析求职陷阱。
虽然天下没有免费的午餐,但付费的“午餐”也不一定就是好的,很有可能也是另一种形式的陷阱。











