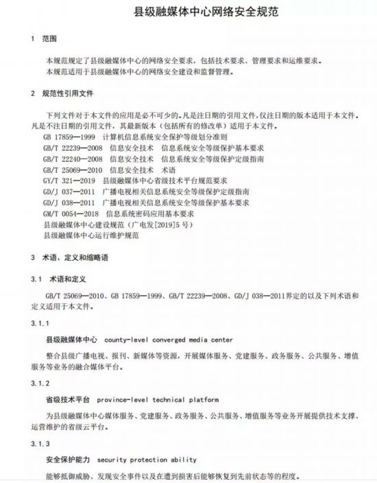
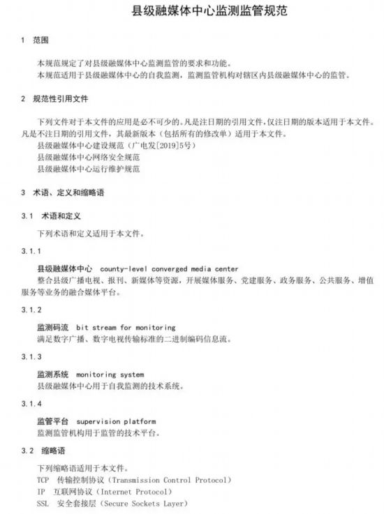
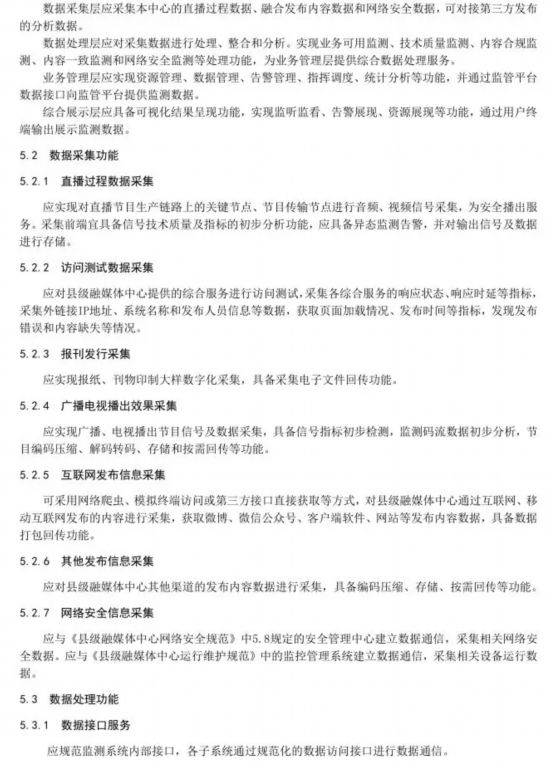
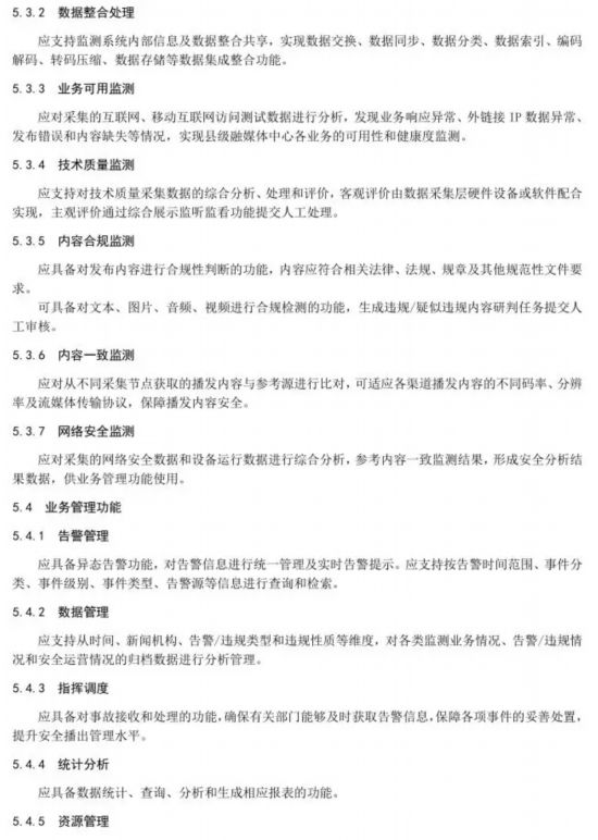
4月11日,国家广播电视总局官网发布了《县级融媒体中心网络安全规范》、《县级融媒体中心运行维护规范》、《县级融媒体中心监测监管规范》。
早在2019年1月,国家广播电视总局发布了《县级融媒体中心建设规范》和《县级融媒体中心省级技术平台规范要求》,以上两个《规范》在“要扎实推进县级融媒体中心建设,更好引导群众、服务群众”的要求指导下,分析了县级融媒体中心的业务类型,按照“一省一平台”的原则,对县级融媒体中心技术系统的总体架构及各项功能提出了要求,并对建设过程中涉及到的信息安全、运维监控、基础设施配套要求、关键指标要求、测试与验收要求等内容进行了规范。该标准可操作性强,对县级融媒体中心建设有实质性指导作用。两个《规范》从发布之日起开始实施。

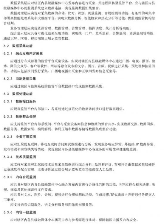
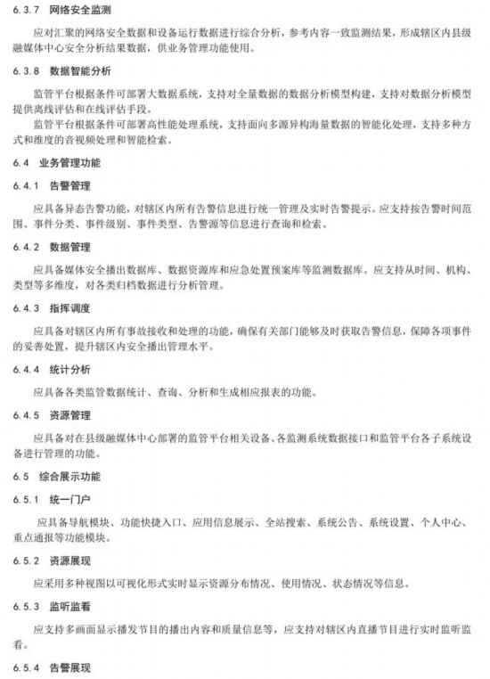
国家广播电视总局科技司副司长孙苏川曾介绍称,县级融媒体系共由五个标准组成:一、县级融媒体中心的建设规范;二、省级技术平台的规范要求;三、县级融媒体中心网络安全规范;四、县级融媒体中心运行维护规范;五、县级融媒体中心监测监管规范。
随着《县级融媒体中心省级技术平台规范要求》《县级融媒体中心建设规范》《县级融媒体中心网络安全规范》《县级融媒体中心运行维护规范》《县级融媒体中心监测监管规范》等多项建设标准的发布,各地也兴起县级融媒体建设的新范式。










































