对卫视平台而言,每年的秋季招商不仅是全年最关键的一场战役,也是新一年大剧营销新篇章的开启。
今年,除去北京卫视,湖南、浙江、东方、江苏的秋季招商会都已相继落幕,小编根据网络资料整理了这四大卫视各自的2020年招商剧,也对四家各自的招商剧卖点做了梳理,一起看看吧。
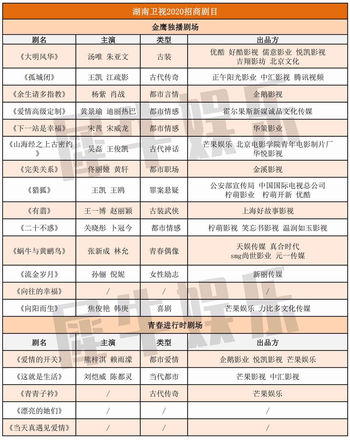
湖南卫视:青春化&话题性,IP剧仍为首选

对比来看,湖南卫视2020年剧集的储备量、话题度、星光度都是四家之最,11月17日湖南卫视2020年招商剧公布后,话题#湖南卫视剧集片单#不久便登上了微博热搜,影响力可见一斑。
从片单来看,2020年湖南卫视的电视剧还是以“独播”形式进行编排,而黄金档——金鹰独播剧场的剧目编排,也依旧以鲜肉小花们担纲的剧集为主,且同样延续了以往青春化和话题性兼具的主题定位。
片单中,赵丽颖、王一博主演的《有翡》,杨紫、肖战主演的《余生请多指教》,吴磊、马王俊凯主演的《山海经之上古密约》,以及黄景瑜、迪丽热巴主演的《爱情高级定制》都是该类型。其目的无非想通过这种贴近自身年轻收视人群喜好的编排,继续抢占年轻观众收视群体,进而巩固自己在卫视的收视地位。
此外,IP剧尤其是大IP改编剧依旧占据重要地位。四部备受期待的古装剧《大明风华》《孤城闭》《山海经之上古密约》《有翡》皆为IP改编,话题不断的《余生请多指教》也改编自晋江大热作家柏林石匠的同名小说。
东方卫视:专注“都市熟龄” 《爱情公寓5》吸睛

今年,《亲爱的,热爱的》《小欢喜》《在远方》播出后话题、收视相继高走,不仅让东方卫视黄金剧场又一次尝到了都市和现实题材剧的甜头,也更加坚定了东方卫视专注于为“都市熟龄人群服务”的定位,而这种坚定,在其2020招商片单中表现的淋漓尽致。
2020年待播的14部招商剧目,都市题材或现实题材是绝对的主流,且演员阵容各具看点,既有靳东、孙俪、孙红雷、殷桃、王凯、罗晋等演技与观众缘兼具的国民实力派,也有杨洋、黄景瑜、王子文、李易峰、杨幂等高话题青年演员。
另一方面,东方卫视2020年都市和现实题材剧的类型与今年相比,也更加多样化,职场、谍战、医疗、情感、军旅等均有涉及,其中,《精英律师》《卖房子的女人》《平凡的荣耀》《了不起的儿科医生》《特战荣耀》五部职场行业剧以及《隐秘而伟大》《大江大河2》两部年代剧的观众呼声都较高,开播后想必会赚得不少眼球。
此外,从《爱情公寓5》片花发布后引发的话题热度和观众反馈看,该剧明年播出后,很可能也会为东方卫视博得不俗的收视率。
浙江卫视:“律政”数量突出 “谍战”有望走热

浙江卫视2020年的选剧路线和东方卫视相似,同样以都市和现实题材为主,但类型相对集中。
《精英律师》《人民的财产》《拼图》虽具体类型不同,但大范围上都归属律检政治题材范畴,且三部剧不管是从主演阵容、制作团队还是故事剧情设置上看,都卖相不俗。
同属谍战类的《暴风眼》《局中人》,分别由杨幂和张彬彬、张一山和潘粤明主演,就当下的观众期待度和主演人气看,两部剧播出后撬动不俗收视热度的可能性也极大。
江苏卫视:现实类型多样,“卫龙CP”续情缘

从片单可以看出,江苏卫视2020年的播出策略和今年相似,“联播”依旧是主方向,五部2020招商剧中联播剧占了三席位。不过,从演员阵容看,《局中人》《了不起的儿科医生》《隐秘而伟大》这三部联播剧的卖相都属上乘,且整体来看,五部招商剧的类型也较为多元。
值得一提的是,江苏卫视拿下了聂远和吴谨言主演的《幸福还会来敲门》,且为卫视独播。曾经的“卫龙cp”再度合作并首度出演现代题材剧,《幸福还会来敲门》宣布开机时就赢得了不少期待。
四家卫视2020年大剧资源的公布,把各家明年的排兵策略和布局都摆上了台面,至于究竟谁能在明年更加激烈的竞争中先声夺人,并持续获得有利态势,拭目以待吧。











