12月6日,国家广播电视总局发布《总局办公厅关于公布“庆祝新中国成立70周年”优秀少儿节目的通知》。
通知指出:近期,经各省级广电行政管理部门、中央广播电视总台推荐,广电总局组织专家评审,最终评选出中央广播电视总台《童声飘过70年》、贵阳广播电视台《红帆船—我们家的国庆节》等36个优秀广播电视少儿节目,广电总局决定予以通报表彰,并给予资金扶持。
各级广播电视播出机构要认真学习借鉴这些节目的好做法、好经验,制作播出更多聚焦主题主线,弘扬主旋律、传播正能量,助力少年儿童健康成长的优秀广播电视少儿节目。
总局办公厅关于公布“庆祝新中国成立70周年” 优秀少儿节目的通知

通知全文如下:
总局办公厅关于公布“庆祝新中国成立70周年”优秀少儿节目的通知
广电办发〔2019〕305号
各省、自治区、直辖市广播电视局,新疆生产建设兵团文化体育广电和旅游局,中央广播电视总台办公厅、中国教育电视台:
为隆重庆祝新中国成立70周年,通过优秀广播电视少儿节目引导青少年热爱党、热爱祖国、热爱人民,广电总局组织开展了“庆祝新中国成立70周年”优秀少儿节目创作扶持活动。各广播电视播出机构精心策划,创作了一批紧扣“庆祝新中国成立70周年”主题,坚持价值引领、坚持童真童趣、坚持创新创优,具有鲜明时代气息的少儿节目,播出后取得了良好的效果。
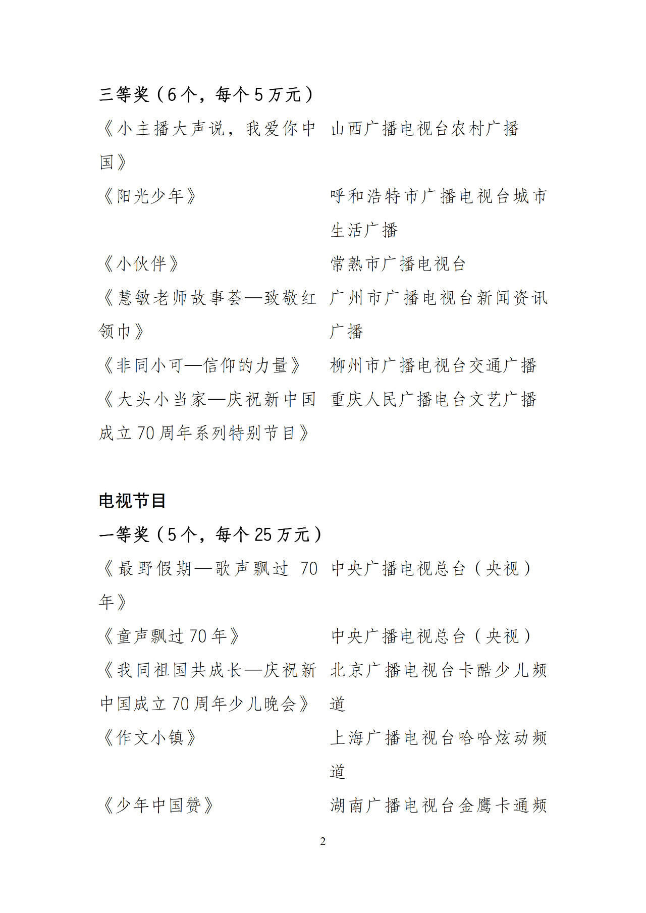
近期,经各省级广电行政管理部门、中央广播电视总台推荐,广电总局组织专家评审,最终评选出中央广播电视总台《童声飘过70年》、贵阳广播电视台《红帆船—我们家的国庆节》等36个优秀广播电视少儿节目,广电总局决定予以通报表彰,并给予资金扶持。各级广播电视播出机构要认真学习借鉴这些节目的好做法、好经验,制作播出更多聚焦主题主线,弘扬主旋律、传播正能量,助力少年儿童健康成长的优秀广播电视少儿节目。
扶持资金由广电总局下拨至各省广播电视局和中央广播电视总台,各省局和中央广播电视总台负责将扶持资金分发至所属获奖单位。请各省局和中央广播电视总台于12月5日前,将收据和账户信息(收款单位、开户银行、账号)用邮政特快专递(EMS)邮寄至总局宣传司(地址:北京市西城区复兴门外大街2号,邮政编码:100866)
扶持资金要严格按照有关规定专款专用,获扶持单位应将扶持资金用于少儿广播电视节目的制作、购买和播映。
联系人:李宗沁
电话:010-86091725
国家广播电视总局办公厅
2019年12月2日
附件:“庆祝新中国成立70周年”优秀少儿节目名单















