12月6日,广电总局发布《关于推荐2019年第三季度优秀国产纪录片的通知》(以下简称《通知》)。
《通知》指出,为充分发挥季度推优纪录片的示范引导效应,总局日前组织相关广电机构负责同志和专家学者进行评审,从全国选送的185部纪录片中推选出55部2019年第三季度优秀国产纪录片。全国各级电视台,尤其是各卫视频道、各纪录片专业频道、各科学教育类专业频道、各级电视台纪录片栏目,要主动选购选播总局推荐的优秀国产纪录片。

通知原文如下:
总局办公厅关于推荐2019年第三季度
优秀国产纪录片的通知
广电办发〔2019〕293号
各省、自治区、直辖市广播电视局,新疆生产建设兵团文化体育广电和旅游局,中央广播电视总台办公厅、电影频道节目中心、中央新影集团、中国农业电影电视中心、中国教育电视台、国务院国资委办公厅、中央军委政治工作部宣传局:
根据《国家广播电视总局关于做好2019年优秀国产纪录片推荐播映工作的通知》(广电发〔2019〕25号),为充分发挥季度推优纪录片的示范引导效应,总局日前组织相关广电机构负责同志和专家学者进行评审,从全国选送的185部纪录片中推选出55部2019年第三季度优秀国产纪录片。
全国各级电视台,尤其是各卫视频道、各纪录片专业频道、各科学教育类专业频道、各级电视台纪录片栏目,要主动选购选播总局推荐的优秀国产纪录片。相关栏目、机构播出推荐纪录片的情况,将作为重要指标纳入年度扶持项目评选考核体系。
推优片目版权信息可在国家广播电视总局政府网站(http://www.nrta.gov.cn)公告区中查询,同时可在中国纪录片网(http://www.docuchina.cn)查询。
特此通知。
国家广播电视总局办公厅
2019年11月21日
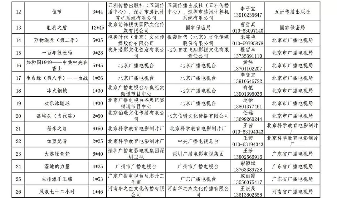
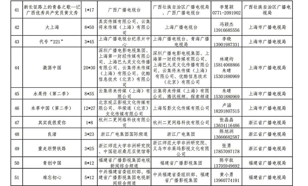
附:2019年第三季度推荐优秀国产纪录片目录
















